伟德源自英国1946
学校主页
学校主页
中心首页
中心概况
中心简介
现任领导
机构设置
联系方式
主任信箱
信息公开
办事流程
批文
师资队伍
师资概况
校内导师
校外导师
教育教学
教学运行
实践平台
教研成果
实验室建设
实验室概况
实验室管理
创新创业
创新典型
创业典型
学科竞赛
通知公告
成果展示
党群工作
政策文件
国家政策
省市政策
学校政策
“七个一”相关政策
文件下载
常用表格
当前位置:
中心首页
>
政策文件
>
学校政策
> 正文
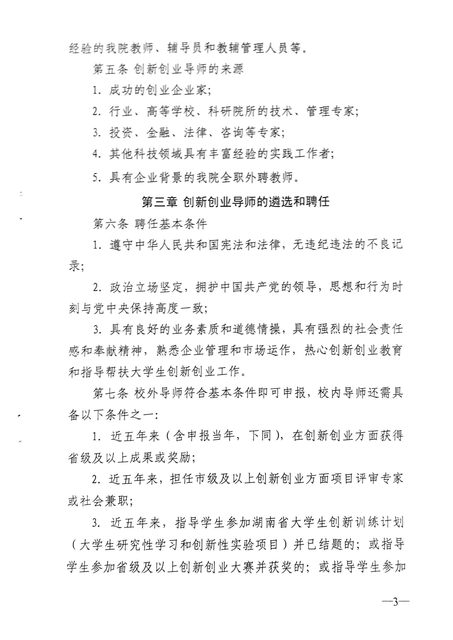
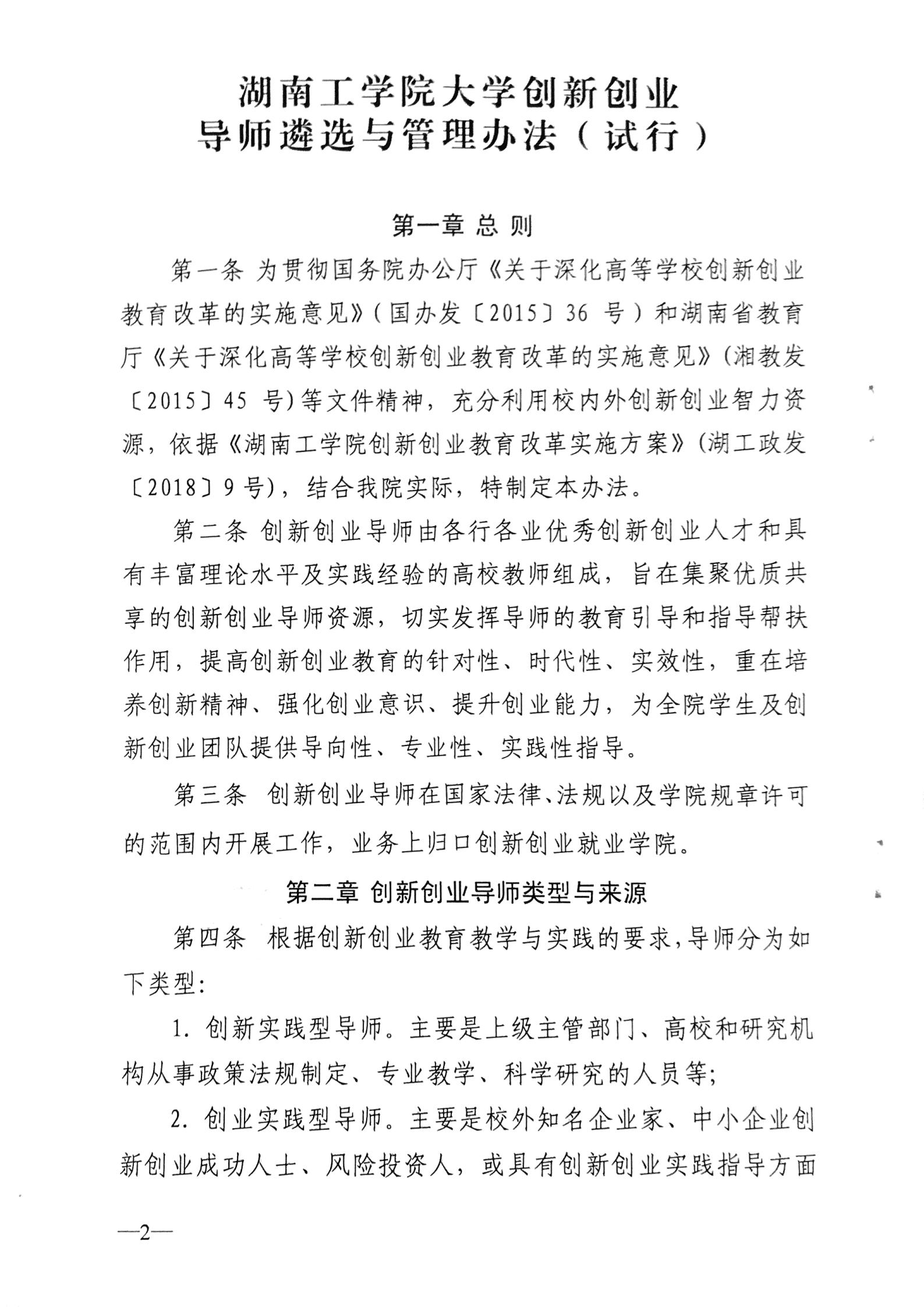
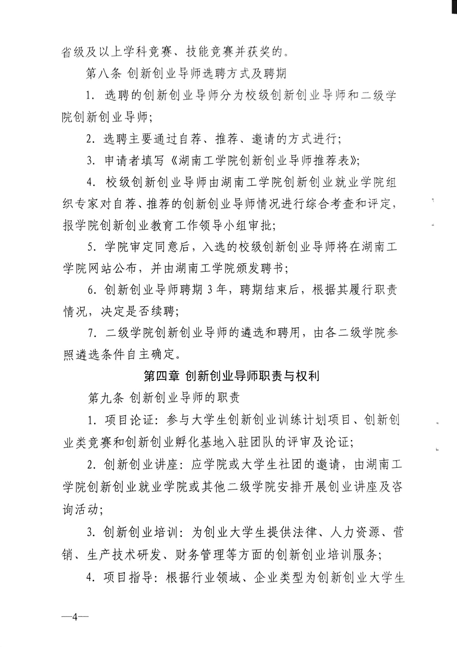
《伟德源自英国1946大学生创新创业导师遴选与管理办法(试行)》的通知 湖工教〔2020〕5号
2020年05月20日 点击: