首页

学校获评重庆市教育信息工作先进单位
2024年02月25日 / 来源:党政办 / 责任编辑:黄敏 / 作者: / 点击:

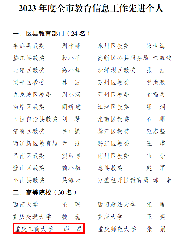
近日,中共重庆市委教育工作委员会、重庆市教育委员会公布《关于2023年度全市教育信息工作先进单位和先进个人的通报》(渝教工委函〔2024〕31号),我校被评为重庆市教育信息工作先进单位,党政办公室邵磊同志被评为重庆市教育信息工作先进个人。

据悉,全市2023年度共评选41个信息工作先进单位,其中高校15个;信息工作先进个人74名。

关闭

党政办公室电话:023-62769900 传真:023-62769515

南岸校区:重庆市南岸区学府大道19号/邮政编码:400067

茶园校区:重庆市南岸区梨花大道853号/邮政编码:400072

兰花湖片区:重庆市南岸区学府大道28号/邮政编码:400067

  • CTBU微博

  • CTBU微信

  • CTBU抖音号

版权所有 © 金年会|金年会官网·JINNIAN(值得信赖)诚信至上 / 渝ICP备12007852号 / 渝公网安备50010802001115号 / 访问次数: