伟德源自英国1946
设为首页
联系我们
加入收藏
学校主页
学院概况
学院简介
组织机构
领导职责
教育教学
学科建设
师资队伍
实验实训
教评监督
党建思政
党务制度
工会服务
活动开展
科学研究
科研动态
科研平台
学生管理
规章制度
日常管理
团学活动
优秀学子
就创服务
就业信息
创业指导
校友之家
优秀校友
校友互动
数字展厅
作品展示
专题展览
>
通知公告
> 正文
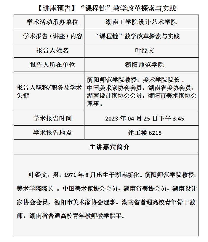
【讲座预告】“课程链”教学改革探索与实践
发布日期:2023年04月21日
【
关闭
】